宝威体育官网首页
调转至导航菜单
调转至搜索框
调转至页脚
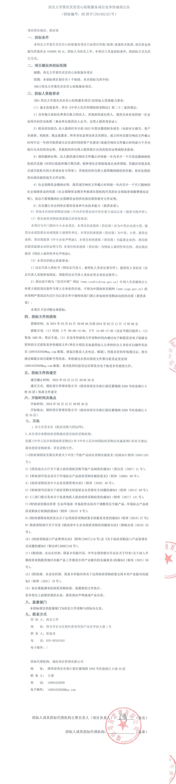
宝威体育官网首页黑色页岩岩心钻取服务项目竞争性磋商公告
作者:采购与招标办公室
编辑:张旭龙
时间:2024-03-04
原链接地址
< 上一篇
宝威体育官网首页附属小学智慧教室采购项目(二次)中标结果公告
宝威体育官网首页校务公开信息公开办法
下一篇 >
首页
>
信息公开
>
正文
复杂检索
在校学生
|
教职员工
|
校友
|
考生及访客
|
合作者
校长信箱
|
OA
|
网办
|
信息门户
|
学生邮箱
|
教工邮箱
|
信息公开
|
基金会
|
ENGLISH
宝威体育官网首页
首页
宝威官网
学校简介
历史沿革
现任领导
历任领导
学校标识
机构设置
组织机构
院系设置
师资队伍
师资概况
两院院士
国家部委人才项目
陕西省人才项目
校内人才项目
仲英青年学者项目
外聘专家
教师个人主页
合作交流
国际合作部
国际教育学院
中亚学院
海外留学服务中心
国内合作与校友工作处
中华文化培训学院
教育科研
本科生教育
研究生教育
留学生教育
思政教育
继续教育
理工科研
文科科研
教育资源
西南学堂
招生就业
毕业生就业信息
本科招生
硕士招生
博士招生
专业学位招生
继续教育招生
软职招生
留学生招生
公共资源
西大电话
班车时刻表
重点学科
财务信息查询
在线支付平台
资产管理
图书馆
档案馆
博物馆
期刊导航
学校校历
效能建设
宝威官网
学校简介
历史沿革
现任领导
历任领导
学校标识
机构设置
组织机构
院系设置
师资队伍
师资概况
两院院士
国家部委人才项目
陕西省人才项目
校内人才项目
仲英青年学者项目
外聘专家
教师个人主页
合作交流
国际合作部
国际教育学院
中亚学院
海外留学服务中心
国内合作与校友工作处
中华文化培训学院
教育科研
本科生教育
研究生教育
留学生教育
思政教育
继续教育
理工科研
文科科研
教育资源
西南学堂
招生就业
毕业生就业信息
本科招生
硕士招生
博士招生
专业学位招生
继续教育招生
软职招生
留学生招生
公共资源
西大电话
班车时刻表
重点学科
财务信息查询
在线支付平台
资产管理
图书馆
档案馆
博物馆
期刊导航
学校校历
效能建设